银豹巡店系统操作手册 V3.6
一、产品介绍
产品简介
银豹巡店系统是面向连锁门店运营管理的数字化解决方案,核心涵盖巡店管理与培训管理两大系统板块。结合银豹收银系统,可进一步实现业绩管理功能,打通一线员工至总部管理层、总部运营至门店落地的全链路运作环节。
系统通过标准化流程设计与数据化管理工具,助力运营团队提升门店管理效率、优化数据管控能力、完善连锁标准化体系建设,为连锁企业规模化发展提供核心支撑。
产品功能概述
巡店员抵达门店现场后,依据巡店计划逐项检查打分,可对检查项进行现场拍照、问题圈点,并评判合格与否,实现现场情况的实时记录。
巡检人员通过门店监控系统远程开展巡查,可在线查看门店卫生、商品类型、营销布置、陈列规范、店员仪态等情况,支持实时圈点问题并提交检查表单,完成线上巡店流程。
通过实时视频或历史录像抽查门店运营状态,发现问题时可即时抓拍并生成整改工单发送至店长,明确整改要求与时限。
支持在后台上传学习视频资源,员工通过前端 APP 即可随时查看学习;同时配备考试评分功能,可有效检验学习效果,助力员工能力提升。
巡店基础功能后台配置
前提条件:拥有银豹账号且开通了巡店功能
后台登录
https://beta.pospal.cn/Account/ForgetPassword

配置员工/门店使用权限
操作流程:创建巡店系统角色与权限设置-为员工分配角色-设置门店权限
巡店系统新增员工分两种方式:一是在巡店系统新增,二是在银豹系统新增,操作如下:
方式 1:在巡店系统新增(仅在巡店系统新增员工)
① 进入【系统设置】-【用户管理】页面,选目标部门 / 岗位,点【新增员工】。
② 选择“在巡店系统新增”,进入创建员工页面。
③ 按需编辑填写员工基本资料及其他信息,编辑好后点击【保存】。
方式 2:在银豹系统新增(在银豹系统新增后需手动同步数据到巡店系统)
① 进入【系统设置】-【用户管理】页面,选目标部门 / 岗位,点【新增员工】。
② 选 “在银豹系统新增”,跳转至银豹后台收银员资料页。

③ 点【新增收银员】,编辑填些资料后点击【保存】。
④ 银豹系统新增员工后,返回巡店后台【用户管理】页面,点击右上角的【同步员工数据】,在弹出的确认提示框中点击【确定】即可。
注:此操作会将银豹系统的所有门店员工数据同步到巡店系统,姓名、状态、电话、密码信息将会同步更新。
为门店员工分配角色,使其拥有相应的系统使用权限。
例如:【督导】角色含有“角色管理”权限,则子门店的员工无法被赋予【督导】角色。
配置门店权限
为门店账号设置系统权限。
操作步骤:
1、进入【系统设置】-【门店管理】页面。
2、选择门店范围并操作:
单个 / 部分门店:勾选目标门店,点击右上角【设置选中门店权限】。
全部门店:无需勾选,直接点击右上角【设置全部门店权限】。

3、在弹出窗口中,勾选所需权限(如 “门店管理” 编辑权限),点击【确定】即可即时生效。
创建巡店的检查模板
制定您连锁的SOP,供员工检查时使用。
1、进入【巡店管理】-【检查模板】,将光标移至【全部分类】旁,点击出现的【+】按钮,创建模板分类。
完成创建。
1、填写基本信息
• 名称:输入模板名称(如门店日常巡检)
• 可见门店:勾选适用门店。(总部账号可选子门店,门店账号仅限自身使用。)
• 等级评判:按百分制得分,自定义优秀、良好、合格、不合格等等级的分数阈值。
• 检查结果配置:可选 默认不选/默认选中合格/默认选中不合格
• 巡店总结:可设置 必填 / 非必填 / 不显示
• 巡店亮点:可设置 必填 / 非必填 / 不显示
• 签名:可设置 必填 / 非必填 / 不显示
• 橙线项规则(当检查项触碰橙线项目的扣分规则):可选 扣分组总分/扣分类总分
③ 信息填写完毕,点击【下一步】进入模板内容编辑环节。

2、编辑模板内容
按 “新建分类→ 新建分组→ 新建检查项” 的顺序操作:
① 新建分类
在 “一级分类” 区域点击【+ 新建分类】,弹窗中输入分类名称。若有分数限制,开启【分数上限】并输入数值;需从上限扣分则开启【从得分上限扣分】,完成后点击【确定】。
② 新建分组及检查项
在已创建的分类下,输入分组名称,添加检查项:
• 检查项类型:点击下拉框选择检查项类型( 检查项类型说明 )
• 检查项名称:输入检查项名称, 50 字以内
• 分数设置:输入检查项分数值,分数支持整数或一位小数点
• 结果项设置:设置检查项的相关规则
- 评判维度:为了考评数据统一,所有检查项评判维度均按合格/不合格/不适用建档,其中不合格需整改。
- 自动扣分:填写自动扣分后,APP 端选择结果后将自动扣分,未填则按评判维度的规则,合格不扣分、不合格默认全扣。
- 修改分数:当检查发生不合格,系统默认分数全扣,合格默认不扣分。若开启允许修改分数,在检查时支持调整分数。
- 检查图片 / 视频、检查说明:可分别勾选是否为必填项。
- 奖 / 罚:输入 0~99999 的整数(奖罚不影响分数计算),合格(获得奖金),不合格(罚款),不适用(记0元)。
• 标准描述:输入标准描述内容,字数不超 1000 字。
• SOP :点击上传文件
最多上传8个SOP文件,支持图片(JPG、JPEG、PNG)、PDF、GIF、MP4格式。
图片、PDF、GIF:单个文件最大支持10MB。
MP4视频:单个文件最大支持50MB。
③ 新增项操作
若需在当前分组下添加检查项,点击【+ 新建检查项】;若需在当前分类下新增分组,点击页面底部【+ 新建分组】。
④ 保存模板
编辑好模板后点击【确定】,模板默认存为 “草稿” 状态(需修改基本信息可点击【上一步】返回)。


模板保存为草稿后,需执行发布操作方可投入使用。在模板列表中找到目标模板,点击其对应的【发布】按钮,模板即刻生效,状态同步更新为 “已发布”。

4、模板管理
在模板列表页面中,可对模板执行发布、编辑、删除操作;点击【更多】选项,还可进行创建副本、移动至其他分类或下架模板等操作。
设置业务规范
* 注意:拥有【角色管理】权限,才可进入【业务设置】页面完成各项规则配置。
进入【系统设置】-【业务设置】,可完成巡店相关基础规则配置,具体如下:
设置签到范围
设置巡店签到定位的有效半径及签到方式,超出有效半径将无法签到或允许签到,标记为异常
签到范围设置
设置巡店签到定位的有效半径及签到方式,超出有效半径将无法签到或允许签到,标记为异常。

APP 签到查看详情
水印设置
水印设置:可按需开启【分享报告带水印】,开启后可设置水印文字,最多 12 字
若开启【分享报告带水印】,报告分享时则会有对应的水印信息。
图片水印设置:可根据需求勾选需添加水印的图片类型,包括 “巡店签到图片水印”“巡店图片水印”“自检图片水印”“整改图片水印”。
提醒设置
可针对 “执行人提交”、“审核通过” 、“审核不通过/拒绝整改”等不同业务节点,设置是否向发起人、执行人、点评人、审批人、抄送人发送 APP 消息提醒。开启提醒后,相关人员将会在 APP 消息模块收到提醒。

完成上述所有业务规范配置后,点击页面底部【保存】按钮,即可使配置生效。
绑定摄像头
若无需远程巡店,可跳过此步骤!
点击右上角【+ 添加监控】。
在弹窗中选择监控类型,按照提示填写相关信息后点击【确定】完成添加。
打开巡店 APP 进入【门店】页面,选定目标门店后点击【详情】,在详情页中找到并点击【新增监控】,接着选择监控类型、填写相关信息,最后点击【确定】即可完成绑定。
门店信息设置
自定义门店信息
若无特殊信息及证照需要添加,可跳过!
自定义门店信息功能可助力总部规范且灵活管理门店信息。系统默认已有门店名称、类型、开店日期、面积、详细地址、营业状态、营业执照、食品经营许可证这些基础信息,总部还可根据实际管理需求添加需各门店补充的内容。
银豹巡店系统的门店基础信息是从银豹后台自动同步的,为确保现场巡店地址定位准确,需对门店信息进行核对与完善。
1、进入【系统设置】-【门店管理】,查看各门店的 “地址” 及其他信息。
2、若发现地址错误、不完整或需更新类型 / 证照,点击对应门店的【编辑】按钮。
3、修正或补充详细地址,输入完成后点击【解析地址】确保定位生效,再补充或更新门店类型、证照等信息。

4、确认所有信息无误后,点击【保存】完成操作。

跨平台人事管理(钉钉对接)
银豹巡店系统已对接钉钉,若需将钉钉的组织架构作为巡店的组织架构管理,可在巡店后台【系统设置】-【跨平台人事数据】页面完成以下操作:
创建钉钉企业内部应用
1、登录钉钉开发者后台
2、在开发者后台页面,选择企业内部开发,然后单击创建应用。
3、在弹出的创建应用页面中填写基本信息,单击确定创建。
-
应用类型:选择H5微应用。
-
开发方式:选择企业自主开发。
4、应用创建完成后,进入应用详情,在凭证与基础信息页面,复制 app ID、Client ID、Client Secret 备用。
银豹巡店配置钉钉参数
1、登录银豹巡店后台:https://xundian.pospal.cn/login/
2、进入【系统设置】-【跨平台人事数据】页面。
3、在钉钉参数配置区,填写钉钉的 app ID、Client ID、Client Secret 至对应项。
注意:数据同步设置的组织结构保持默认(以银豹组织结构为准)
钉钉事件订阅
完成钉钉参数配置后,配置钉钉事件订阅。
1、登录钉钉开发者后台,进入【开发配置】-【事件订阅】页面。
2、推送方式选择「 Stream 模式推送」(推荐使用,无需注册公网回调地址),点击保存。
3、在「通讯录事件」分类下,开启以下 4 个事件订阅:
- 通讯录用户增加
- 通讯录用户离职
- 通讯录用户发生更改
- 员工角色信息发生变更
银豹巡店同步钉钉组织
1、登录银豹巡店后台: https://xundian.pospal.cn/login/,进入【系统设置】-【跨平台人事数据】页面。
2、在组织关联区,点击【同步钉钉组织】。首次同步将拉取钉钉部门数据,需根据实际业务场景配置钉钉组织与银豹组织的对应关系。
银豹巡店同步钉钉用户
完成钉钉组织和银豹组织关系配置后,按以下步骤同步钉钉用户:
1、登录银豹巡店后台: https://xundian.pospal.cn/login/,进入【系统设置】-【用户管理】页面。
2、切换至「钉钉」标签页,点击右上角【同步钉钉用户】。首次点击同步会根据钉钉和银豹组织的映射关系,自动拉取归属钉钉部门的员工到银豹巡店映射组织下,具体规则如下:
- 银豹工号:同步钉钉工号
- 银豹初始密码:统一默认设置为
xun123456 - 银豹绑定手机号:同步钉钉绑定手机号
- 银豹员工角色:同步钉钉角色(需角色名称完全一致才能匹配)
功能验证
配置完成后,系统将实现以下核心能力:
- 银豹巡店系统员工同步钉钉员工信息,在钉钉新增、修改员工信息,将实时同步至银豹巡店系统。
- 银豹巡店系统支持「钉钉工号 + 密码」、「钉钉绑定手机号 + 验证码」两种方式登录。
建议完成全部配置后,对上述功能进行验证,确保对接效果符合预期。
发布钉钉应用
1、网页应用配置
巡店 App H5 登录地址:https://xundianapp.pospal.cn
注:H5 为精简版,仅支持现场巡店、报表查询,请按需使用。
① 登录钉钉开发者后台,进入进入目标企业内部应用,点击【应用能力】-【网页应用】。
② 在「网页应用配置」区域完成设置:
勾选生效端:选择「移动端」
移动端首页地址:输入巡店 App H5 登录地址:https://xundianapp.pospal.cn
③ 完成配置后,点击页面底部【保存】按钮。
2、发布上线应用
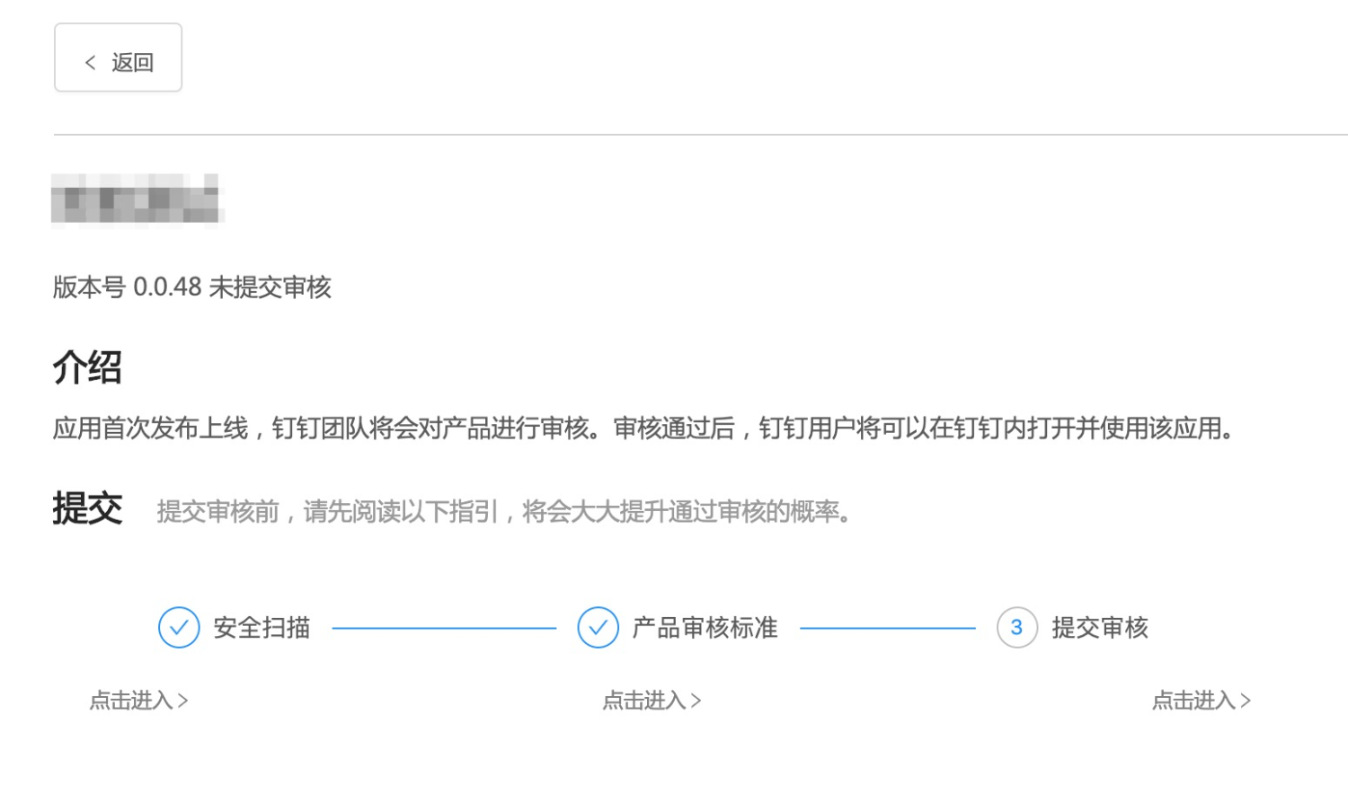
① 登录钉钉开发者后台,进入【应用开发】-【 第三方个人应用】页面。
② 点击要发布的应用,点击版本管理,选择需要提交审核的版本。
③ 点击提交审核。
④ 在产品审核页面,依次进行安全扫描、产品审核等。
钉钉添App 加应用
应用发布完成后,打开钉钉 App 进入【工作台】,在【常用应用】里即可添加您的企业内部巡店应用。
事件标记
事件用于标记关键时间段,方便后续快速调取关联的回放与业务数据,标记结果会以对应颜色在回放时间轴显示。
注:事件管理页面仅对总部、区域账号开放
1、进入【系统设置】-【事件管理】,点击右上角【新增事件】。

2、在弹出的窗口中,填写事件名称,选择事件类型(可选门店运营/AI 检测/异常行为),关联对应业务,设置事件颜色,选定适用的门店和监控范围,最后点击【确定】,即可完成事件新增。
3、新增完成的事件会展示在事件列表中,对于已有的事件,可进行编辑、删除操作,也能查看事件状态(如是否启用)。
事件查看
进入【门店监控】-【查看监控(新)】,选择对应门店监控。
巡店后台任务下发配置
巡店后台支持两种任务下发场景,分别对应不同功能菜单与使用流程,具体配置如下:
巡店任务
创建巡店任务 → 发布巡店任务 →门店/员工根据任务内容进行巡店
• 优先级:可选 普通/重要/紧急
• 任务类型:可选 现场巡店/远程巡店
• 任务名称:最多输入 50 字
• 检查模板:选择检查模板
• 有效期 :设置有效期
不同循环方式的有效期的作用不同:
单次任务:需在设置的有效期内完成任务,超出有效期会记为逾期完成。
循环任务:系统根据设置的有效期范围,自动创建循环任务,超出有效期范围系统不会自动创建任务。
• 循环方式:单次任务/循环任务
• 提醒设置:可勾选 任务开始时、截止前一天、指定日期提醒、完成前每日定时提醒
• 任务说明:最多 200 字
3、设置任务范围
支持同一个任务创建不同任务组,多个子任务将共享基础信息,并合并为一个任务组,以节约列表空间并方便查看。
编辑完成点击【保存】,此时任务状态为 “未发布”。
5、发布巡店任务
在任务列表找到目标任务,点击【发布】,任务即刻生效,发布后无法更改。
生效后,指定门店的巡店员会在自己的【待办单】里收到这条待巡店任务。
自检任务
总部统一制定检查模板,门店按要求定期自检,提交后由审核人进行审核,减少督导与区域经理的工作量 。
创建自检任务 → 发布自检任务 →执行人员执行巡店任务 → 审核员审核自检结果
• 优先级:普通/重要/紧急
• 任务名称:最多 50 字
• 有效期 :设置有效期
不同循环方式的有效期的作用不同:
单次任务:需在设置的有效期内完成任务,超出有效期会记为逾期完成。
循环任务:系统根据设置的有效期范围,自动创建循环任务,超出有效期范围系统不会自动创建任务。
• 自检模板:选择检查模板
• 执行门店:选择执行门店
• 无需点评人 :可按需选择是否开启
若关闭 “无需点评人”,选择点评人;若开启 “无需点评人”,则默认所有点评项结果为 “合格”。
• 抄送人:选择抄送人,可多选
• 循环方式:单次任务/循环任务
• 逾期提交:允许/不允许
若允许超出任务执行有效期后仍然可执行;若不允许则超时后将无法执行,自检任务状态变为已失效
• 提醒设置:可勾选 任务开始时、截止前一天、指定日期提醒、完成前每日定时提醒
• 任务说明:最多 200 字
4、发布自检任务
在任务列表找到目标任务,点击【发布】,任务即刻生效,发布后无法更改。
任务发布后,系统将此自检任务分配至指定执行岗位人员的【待办单】中。
四、巡店板块
定时抓拍任务
用于系统自动采集指定监控点的画面,实现对门店场景的远程定时巡检,无需人工到场即可监督门店运营状态。
操作路径:【巡店管理】-【定时抓拍任务】
操作说明:
1、创建任务
进入定时抓拍任务页面,点击右上角 【+ 创建任务】,进入任务创建界面。
2、填写任务信息:按要求填写必填项:
• 任务名称:输入任务名称(最多 50 字)
• 有效期:设置任务生效的起止时间
• 重复执行:选择任务重复执行的日期(如周一、周五等)
• 门店范围:选择需要执行定时抓拍的门店
• 抓拍场景:选择需要采集画面的监控场景
• 抓拍时间:添加具体的抓拍时间点
3、保存并发布
点击【保存】:完成任务创建,状态为「未发布」,暂不生效。
点击【发布】:任务正式生效,系统将按设定时间自动采集监控画面,并汇总至任务详情中供审核。
AI巡店
离岗场景
可配置 AI 巡店 - 离岗场景,自动检测岗位无人情况并触发告警。
注意:此功能入口对总部账号全部开放,总部员工可配置此页面权限。
操作路径:【巡店管理】-【AI 巡店】
操作说明:
1、创建任务
进入 AI 巡店页面,点击右上角【+ 创建任务】,进入任务配置页面。
2、配置任务信息
• 任务名称:自定义任务名称(最多 50 字)
• 监测模型:选择「离岗监测」(开通 AI 模型可联系售后或致电产品经理:13018843117)
• 有效期:设置任务生效的起止时间;发布前可编辑 / 删除,发布后仅支持查看数据、抓拍详情、删除任务
• 重复执行:选择任务重复执行的日期
• 监测时段:添加需要执行监测的时间范围,可添加多个时段
• 抓拍间隔:设置监控画面抓取频率(默认 1 分钟 / 次)
• 告警标准:空岗默认 5 分钟,最大支持 60 分钟,仅允许设置 > 0 的数字;支持连续异常累加告警(如两次 5 分钟离岗,将提示已离岗 10 分钟)
• 通知角色:选择接收告警的角色(如督导、店长),仅管辖范围包含该门店的角色可收到通知。无设置管辖门店就表示都有权限。
3、配置监测区域
配置哪个区域需要检测有无人在岗,可通过鼠标进行圈选。
点击监控点后的【设置监测区】按钮,通过鼠标在监控画面中圈选需要检测的岗位区域,完成后点击【确定】。
4、发布监测任务
在任务列表中点击 【发布】,任务正式生效,系统将按设定时间自动监测。
5、告警与审核
当满足告警条件时,被通知角色可在巡店 APP「消息」中收到AI 监测告警,并可查看抓拍图与告警详情。被通知角色可在 APP 中对告警结果进行「准确 / 误报」审核,并填写备注。
总部可在后台点击 【详情】/【告警数据】,查看监测抓拍图与告警统计数据。
长时间玩手机场景
可配置 AI 巡店 - 长时间玩手机场景,自动检测员工在岗期间玩手机行为,规范门店服务纪律。
操作路径:【巡店管理】-【AI 巡店】
核心配置说明
告警标准:定义多长时间内符合违规定义就告警。
抓拍间隔:1分钟。
举例:告警标准5分钟,抓拍间隔1分钟,5分钟内的抓拍5张图片,手都有拿着手机符合告警标准。
通知角色支持多选。场景:门店店长、区域经理。会找此门店组织层级上的岗位角色。
吸烟检测
可配置 AI 巡店 - 吸烟检测场景,自动识别员工在监测区域内的吸烟行为并触发告警,消除安全隐患,规范门店环境。
口罩帽子检测
可配置 AI 巡店 - 口罩帽子检测场景,自动识别员工未规范佩戴口罩、帽子的行为,触发告警以落实门店防疫与着装规范。
告警场景:
- 员工未佩戴口罩或帽子
- 口罩未遮挡住嘴巴(佩戴不规范)
有单无人检测
可配置 AI 巡店 - 有单无人检测场景,自动识别在营业时段内,门店产生收银订单后,若收银 / 服务区域持续 N 分钟无工作人员在岗,系统判定为「有单无人」并触发告警。
后台执行远程巡店
远程巡店任务不仅可以在移动巡店 APP 端操作,也可以在银豹巡店后台操作,巡检人员可随时发起视频巡检。
注意:请使用员工账号登录(仅员工账号可发起巡店,纯管理账号无此权限),且员工账号需已开通Web 远程巡店权限。
操作说明
1、登陆银豹巡店后台,进入【门店监控】-【查看监控】页面。
2、在右侧选择目标门店,然后点击门店下的【自主远程巡店】按钮。
3、在弹出的选择模板窗口中,按需选择对应巡店模板(如「门店基础运营规范检查模板」),点击【确定】进入巡店流程。
4、进入巡店页面后,可在顶部切换单画面 / 多画面模式,按需查看门店不同区域监控画面。
5、在右侧检查项区域,按模块(如加工操作区、储存区、就餐区)逐项完成检查,对每个检查项选择检查结果(如合格 / 不合格 / 不适用),可补充说明文字,也可上传现场照片留证。
6、完成所有检查项后,点击右上角【下一步】,在弹出的「巡店报告」窗口中,查看得分统计,填写巡店总结与亮点分享,确认无误后点击【提交巡店报告】。
⚠️注意:
① 若存在未评判的检查项,点击【下一步】,系统会弹窗提示遗漏项,可点击「定位到这条」快速补填。
② 一次巡店中,若出现不合格问题,必须指定当前巡店门店整改负责人进行整改。
7、报告提交成功后,页面自动返回监控列表页,本次巡店流程完成。
视频轮巡
可配置多门店、多路摄像头按指定顺序自动循环切换画面,实现对大量门店的快速批量巡查,提升巡检效率。
⚠️ 注意:
- 视频轮巡为增值付费功能,需联系业务人员开通后方可使用。
- 总部和区域账号默认拥有「视频轮巡」权限,员工账号需管理员在【角色管理】中为对应角色添加该权限后才能使用。
创建轮巡方案
提示:方案由哪个门店创建,就仅对该门店适用;区域账号创建的方案,仅区域及区域下员工可使用。
1、进入【门店监控】-【视频轮巡】页面,点击右侧【轮巡管理】按钮。
2、在轮方案巡管理页面,点击右上角【+ 新增轮巡方案】,弹出方案编辑窗口。
3、配置方案参数:
• 方案名称:最多输入 20 字
• 轮播间隔时间:设置一次监控画面的播放时长,可选1分钟/3分钟/5分钟
• 轮巡门店:选择需要纳入轮巡的门店,可选范围由登录员工的门店组织结构或管辖范围决定。
• 监控范围:从已选门店绑定的摄像头中,选择需要轮巡的监控。
• 轮巡顺序:可选按累计不合格项/按店名
若选择按累计不合格项,按门店近 3 个月累计不合格项数量排序,问题门店优先轮巡。
• 轮巡次数:设置整套轮巡流程的重复播放次数,可选 1 次 / 2 次 / 3 次。
例如:选中 10 家门店共 20 路监控,全部播放完毕后,将按此次数重复执行轮巡。
4、确认所有参数配置无误后,点击【确定】。
5、已创建的轮巡方案将展示在轮巡方案列表中,支持对方案进行查看、编辑、删除操作。
选择轮巡方案
返回视频轮巡页面,在右侧「轮巡方案」下拉框中选择已创建的方案。点击方案详情区的【开始轮巡】按钮,系统将按方案配置自动循环播放监控画面。
注意:
- 点击底部布局按钮,可在 4 宫格 / 9 宫格 / 16 宫格 间切换,适配不同批量巡检场景。
- 支持查看历史回放,回放范围为当前播放摄像头的最大可查历史时长。
- 若摄像头不在线,系统不会跳过,将占用该路画面并给出提示,便于及时发现设备问题。
- 关闭轮巡页面后,当前轮巡进程不会保存,下次使用需重新选择方案并启动。
轮巡过程操作
1、支持在轮巡过程中随时暂停 / 继续播放,便于临时查看或处理问题。
2、支持统一查看所有轮巡监控的历史回放,回放范围为对应摄像头的最大可查历史时长。
3、轮巡过程中发现异常时,可双击进入单路监控详情页,原轮巡将自动暂停;在详情页可抓拍问题画面并提交整改,返回后可继续点击播放执行轮巡流程。
抓拍提交问题
支持在抓拍问题时,选中巡店模板内的某个巡检项目,将问题提交至门店指定整改人,自动生成整改单并下发。
后续规划:将迭代支持一次勾选多个巡检项目批量提交,提升问题上报效率。
查看监控状态
可集中查看各门店监控设备的在线 / 离线状态,及时发现异常掉线情况,便于运维人员快速定位并处理问题,保障监控系统稳定运行。
核心字段说明
• 设备状态:在线和不在线
• 设备类型: ipc网络摄像机 ,nvr网络视频录像机
• ipc在线率:如监控连接在nvr上,也记录ipc+1
• nvr在线率:单纯记录NVR的在线情况
五、巡店后台报告查看
巡店签到
用于统计员工通过巡店 APP 现场巡店时上传的拍照签到数据,监督巡店执行真实性。
操作路径:【巡店管理】-【巡店签到】
页面说明:
1、点击【巡店管理】-【巡店签到】即可查看签到图片、巡店员、巡店时间、地址及签到状态
2、单击【签到图片】可以放大查看,点击【巡店报告】可查看详细记录
3、页面支持按门店搜索或者按日期范围搜索,默认展示近1个月的签到数据
*注意:非系统设置巡店签到有效范围,会被定为‘异常’状态;设置操作路径为【组织管理】-【业务设置】
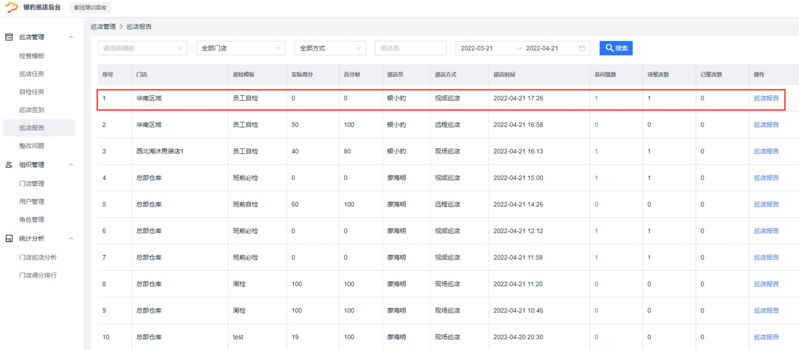
巡店报告
用于汇总并查看所有已完成的巡店任务结果,直观掌握门店巡店执行质量与问题发现情况。
操作路径:【巡店管理】-【巡店报告】
操作说明:
1、在报表顶部,可按检查模板、门店、巡店方式、巡店员、统计日期范围进行筛选(筛选条件支持多选,为「或」关系),筛选后点击【搜索】,即可查看对应巡店报告列表。
2、点击列表右侧【巡店报告】,可查看该报告的完整内容,包括门店得分、问题统计等信息。
注意:百分制是解决了试卷满分不为100的情况,百分制得分 = 实际得分 ÷ 整张表总分
3、点击总问题数列的数字,可在当前页面直接查看该报告对应的问题明细,包括点检项、创建时间、最晚整改时间、处理状态等,便于快速跟进问题整改。
自检报告
自检报告用于汇总并查看所有已完成的自检任务结果,直观掌握门店自检执行质量与问题发现情况。
操作路径:【巡店管理】-【自检报告】
操作说明:
1、在报表顶部,可按检查模板、巡店方式、巡店员、统计日期范围进行筛选(筛选条件支持多选,为「或」关系),筛选后点击【搜索】,即可查看对应自检报告列表。
2、点击列表右侧 【巡店报告】,可查看该自检报告的完整内容,包括任务信息、门店得分、问题统计等。
*注意:百分制是解决了试卷满分不为100的情况,百分制得分=实际得分÷整张表总分
整改问题
用于汇总所有巡店过程中发现的待整改、待审核及已完成的问题事项,实现问题全流程追踪。
操作路径:【巡店管理】-【整改问题】
操作说明:
1、在报表顶部,可按检查模板、门店、处理状态(待整改 / 待审核 / 已完成)、统计日期范围进行筛选(筛选条件支持多选,为「或」关系),筛选后点击【搜索】,即可查看对应问题列表。
2、点击列表右侧 【查看详情】,可查看该整改事项的完整信息,包括门店、模板、点检项、创建时间、最晚整改时间、处理人、巡店方式等内容,便于跟进问题整改进度。
统计分析
门店巡店分析
用于统计各门店巡店执行情况与问题整改进度的报表,可全面掌握门店巡店质量与问题闭环效率。
操作路径:【统计分析】-【门店巡店分析】
操作说明:
1、在报表顶部,可按门店、统计日期范围进行筛选(筛选条件支持多选,为「或」关系),筛选后点击【搜索】查看数据,也可点击【导出】下载报表用于离线分析。
2、支持对总问题数、逾期问题数等字段进行正序 / 倒序排序,便于快速定位问题高发门店;同时报表中还包含「巡店次数、现场巡店数、远程巡店数、视频巡店数、巡店人数、待整改问题数、待复检问题数、已整改问题数、整改完成率、逾期率」等核心指标,全面呈现巡店与问题处理情况。
门店自检分析
用于汇总总部下发的自检任务,统计各门店任务完成情况,掌握一线自检执行质量。
操作路径:【统计分析】-【门店自检分析】
操作说明:
1、在报表顶部,可按门店、统计日期范围进行筛选(筛选条件支持多选,为「或」关系),筛选后点击【搜索】,即可查看对应门店的自检任务数据。
报表中包含自检任务数、已完成自检数、自检人数、问题数等核心指标,通过表格直观呈现各门店自检完成情况。
2、点击【导出】,可将报表数据下载,用于离线汇总与分析。
门店得分排行
门店得分排行是根据检查模板的打分项,统计各门店巡店得分情况的报表,可直观对比门店运营质量。
注意:若门店未按检查模板完成巡店,则无对应分数数据;默认显示近一个月数据,可通过筛选查看更多范围数据。
操作路径:【统计分析】-【门店得分排行】
操作说明:
1、在报表顶部,可按检查模板、门店、巡店员、日期进行筛选(筛选条件支持多选,为「或」关系),筛选后点击【搜索】查看数据,也可点击【导出】下载报表。
2、支持对「门店」「巡店次数」「平均分」「百分制平均分」字段进行正序 / 倒序排序,便于快速定位重点门店。
门店整改排行
可通过门店整改排行报表,查看门店问题总数、各个问题出现的频次、按时整改率、超时整改率以及超时未整改率。
操作路径:【统计分析】-【门店整改排行】
操作:
1、选择模板、门店与日期,点击【搜索】查看问题总数、按时 / 超时整改率等数据。
2、支持对核心指标正序 / 倒序排序,默认展示近一个月数据,可自定义筛选。
3、可视化环形图展示未整改 / 已整改占比,辅助运营决策。
整改问题排行
可通过整改问题排行报表,统计连锁门店各类不合格问题的分布情况,重点关注 Top 问题,针对性开展门店培训或优化企业 SOP 标准,提升整体运营质量。
操作路径:【统计分析】-【整改问题排行】
操作:
1、选择门店、模板与日期,点击【搜索】查看不合格率与问题排行。
2、支持按检查项维度统计,可导出报表,助力门店培训与 SOP 优化。
员工执行力分析
操作路径:【统计分析】-【员工执行力分析】
操作:
1、选择门店、日期,点击【搜索】查看员工巡店任务完成率、问题创建数、巡店耗时等数据。
2、支持切换按巡店报告 / 自检报告 / 整改问题维度查看,并可导出报表。
客流统计
巡店系统支持查看门店客流数据,辅助分析门店经营效率。
注:需从银豹侧沟通,指定搭载客流算法的监控摄像头。
操作路径:【统计分析】-【客流统计】
可按门店 / 时间段筛选,查看各时段的店外人数、进店人数、进店率、成交率数据,并通过图表直观呈现趋势。
进店率 = 进店人数/店外人数*100
成交率 =(实体店单 + 小程序自助点单 + 网单自提单)/ 总进店人数
企业协同
企业公告
总部可通过后台发布公告,将重要信息通过巡店 APP 精准传达至各门店员工。
注意:发布公告功能仅适用于员工账号进行操作。
操作路径:【企业协同】-【企业公告】
操作:
1、进入企业公告页面,点击右上角【+发布公告】。
2、进入创建公告页面,根据页面提示填写公告信息:
• 优先级:可选普通/重要/紧急
• 公告标题:输入标题最多50字
• 公告内容:编辑公告内容,支持文字排版、插入链接等。
• 公告附件:支持.ppt/.pptx/.xls/.xlsx/.doc/.docx/.txt/.pdf/.jpg/.png/.mp4单个文件不超过40M,最多添加5个附件。
• 发布方式:可选
• 推送范围:支持按门店 / 按角色筛选并指定接收公告的员工
3、编辑完成后,点击【保存】。保存后,被推送人员即可在巡店 APP 查看公告信息。
意见箱配置
银豹巡店支持意见箱功能,打通总部与门店沟通渠道,便于总部收集一线员工反馈,更好地管理门店及员工情况。
1、支持新建不同意见类型,方便员工提交时按分类归纳问题。
2、员工可在 APP 端通过【个人中心】-【总部意见箱】提交反馈。
意见箱处理
意见处理人可在【意见箱处理】板块,对员工提交的意见进行查看与处理。
意见箱分析
可统计分析各类问题的反馈数量,定位高频问题,为管理优化提供依据。
七、企业培训后台设置
*注意:需要开通企业培训功能才可操作
登录巡店培训后台
巡店后台登陆链接:xun.pospal.cn
进入巡店后台后,点击左上角的【前往培训后台】进入
*注意:默认为总部账号可查看入口,若需要员工登录培训后台,需要给员工赋予【企业培训】权限。
内容配置
首页配置
第一步:进入【内容配置】-【首页配置】-【轮播图】,点击【新增轮播图】
第二步:输入轮播图内容
第三步:点击【确认】后,图片默认为“未上架”状态,确认内容无误后,点击【上架】即可在APP-学习界面看到轮播图片。
课程配置
第一步:进入【资源管理】-【课程分类】,点击【新增分类】
第二步:输入分类信息,点击【确定】,分类将自动上架完成
第三步:进入【资源管理】-【课程管理】,点击【新增课程】
第四步:输入课程的基本信息,包括课程名称、课程简介、讲师名称等,点击【下一步】操作
注意:下滑页面可选择该课程的分类,以及观看权限
第五步:点击【增加课时】进行课程内容的添加
第六步:进入【相关推荐】,使得在学习课程时,可以看到其他的课程内容推荐;如不需要新增推荐,可直接点击【完成】。
第七步:课程将默认为“未上架”状态,点击【上架】,即可在APP学习窗口看到课程信息。
专题配置
第一步:进入【资源管理】-【专题分类】,点击【新增专题】
第二步:输入专题的基本信息,包括课专题名称、专题简介等,点击【保存】即可新增成功
第三步:专题创建完成后,需要增加专题内容,点击【内容管理】-点击【新增课程章节】
第四步:输入【章节名称】后,点击【确定】。
第五步:点击【+】对此章节添加课程,选择课程后点击【确定】
第六步:点击【保存】后,即可在巡店APP-学习-专题下看到课程信息
资源板块配置
第一步:进入【内容配置】-【首页配置】-【资源板块】,点击【新增板块】
第二步:输入资源板块展示内容
第三步:点击【确认】后,板块默认为“未上架”状态,确认内容无误后,点击【上架】即可在APP-学习界面看到资源板块
发布考试
第一步:【学习测验】-【试题库】-全部分类-点击【添加下级分类】-创建分类。
第二步:进入分类-点击【新增试题】,选择题型,并输入题目及选项。
第三步:点击【学习测验】-【试卷库】-全部分类-点击【添加下级分类】-创建分类
第四步:进入分类-点击【新增试卷】,输入试卷名称,点击【添加试题】
第五步:选择试题分类,并勾选要引用的试题,点击【确定】
第六步:点击【保存】,即可新增试卷
第七步:进入【学习测验】-【考试】-点击【新增考试】
第八步:输入考试名称,点击【关联内容】-勾选要关联的课程,点击【确定】。
第九步:点击【下一步】,选择试卷
第十步:保存并发布试卷。
批阅试卷
操作步骤:进入【学习测验】-【考试】-选择试卷-点击【批阅】
培训计划
创建并发布培训计划,让员工按指定模式完成课程学习。
操作路径:【内训管理】-【培训计划】
操作:
1、进入培训计划页面,点击右上角【创建培训】按钮。
2、填写培训基本信息:
• 培训类型:可选择自由模式/闯关模式
自由模式:可以学习任何一节课(培训开始前的课程仍然是锁定的状态)
闯关模式:必须学完一节课才能解锁下一节课。培训开始前的课程仍然是锁定的状态)
• 培训名称:输入培训名称,最多50字
• 培训简介:输入培训简介,最多400
• 封面图片:上传图片,建议尺寸 750*400px 或 16:9,小于5M,格式 jpg/png/jpeg
• 培训详情:编辑培训内容,支持文字排版、插入图片、链接、表格等多种格式,可灵活呈现培训资料。
• 培训有效期:设置培训开始时间、结束时间
• 培训人员:支持按门店 / 按角色筛选并指定参与培训的员工。
3、编辑好信息后,点击【保存】完成配置。
4、返回列表,点击【发布】,员工即可在 APP 端【个人中心】-【培训计划】中查看并参与学习。
员工可在 APP 端【个人中心】-【培训计划】中查看并参与学习,实时追踪学习进度。
企业培训数据统计
培训概览
操作路径:【数据统计】-【培训概览】
课程数据
课程数据报表可以查看课程的播放数、访客播放数。
- 播放数:课程被点击播放的总次数,用户每刷新播放一次即累计一次,统计总播放频次。
- 访客播放数:课程被点击播放的独立访客次数,同一访客多次访问仅计一次,实现去重统计。
操作路径:【数据统计】-【课程数据】
用户观看数据
用户观看数据报表,可查看每位员工的累计学习时长、对应学习课程,追踪个人学习进度。
操作路径:【数据统计】-【用户观看数据】
点击【学习记录】,可查看该员工详细学习清单及每门课程的对应学习时长。
试卷分析
八、开业筹备功能操作
在竞争激烈、流程复杂、连锁扩张需标准化的环境下,帮助企业实现标准化、可复制、可管控的开店流程:
- 省时省力:将选址、办证、装修、招聘等事项系统化管理,避免漏项与延误。
- 控制风险:数据辅助选址等决策,监控预算与进度,提醒合规事项,降低开业风险。
- 保证品质:统一连锁门店装修、服务标准,沉淀经验,实现标准化复制。
核心流程:【创建项目阶段】→【创建模板】→【创建筹备项目】→【APP 执行任务】→【查看筹备数据 / 资料】
项目阶段管理
设置规则:根据项目需求,搭建筹备阶段(例:餐饮企业筹备,需从意向合同、正式合同、选址、装修图纸、设备、首批等阶段组合而成)。
操作步骤:【银豹巡店后台】-【开业筹备】-【项目阶段管理】-【新增项目阶段】
模板管理
模板规则:如下图所示
项目阶段为筹备大板块,在项目阶段内有对应主流程,只有上一级主流程完成后,才可到下一级主流程中。在每个主流程阶段可添加子流程,子流程可单独执行也可关联主流程。子流程不影响项目阶段主体进度。
例如:餐饮门店开业,项目阶段为筹备、验收、试营业。在筹备中,主流程为签约、选址、出图纸等等,每个主流程完结后才可开始下一个主流程。而在主流程当中可填设子流程,子流程可单独完成也可关联主流程,但子流程并不影响主体筹备进度。
设置规则:从项目阶段管理中排列组合筹备模板,组成适用于对应品牌或门店的标准化筹备流程。可灵活根据品牌、区域、店型等自定义搭建
操作步骤:【银豹巡店后台】-【开业筹备】-【模板管理】-【新增模板】-创建好后需要使用时需点击发布
主流程:筹备必须操作步骤。模板内容支持任务项/审核项,两种不同模式。在模板项目内支持基础设置与任务设置。基础设置为该节点主干内容,任务设置为改节点细节内容设置。具体如下所示:
子流程:模板内支持添加子流程,即,主流程之外筹备工作,不影响主流程进度或者可关联对应主流程关系和触发条件。也可单独进行,不划入筹建进度。
筹备项目
设置规则:有项目需要执行筹备流程时,即可新增筹备项目(需先在系统内新增对应门店和人员工号),创建时填写对应门店和模板等信息,即可发起筹备流程。
操作步骤:【银豹巡店后台】-【开业筹备】-【筹备项目】-【新增项目】
界面会自动罗列统计该项目名称、关联门店、项目状态、任务进度、所属阶段、负责人等信息。且支持查看项目明细,在明细页面支持根据任务节点查看具体内容与负责人上传的资料。
九、巡店APP功能操作
巡店APP的下载与登录
登录 APP 端需输入:账号、员工账号、员工密码
官方下载地址:https://www.pgyer.com/xundian
⚠️ 注意:员工忘记密码,请联系门店管理员重置。
使用APP进行巡店
现场巡店
单人巡店
第一步:同意授权定位,开启定位后将获取最近的门店。
第二步:同意授权相机,点击【拍照签到】,点击【确定】开始现场巡店。
第三步:选择考评模板
第四步:进行巡检考评
*注意:只有填写完所有的检查项后,才能点击【下一步】。
第五步:巡检总结与签名
*注意:实际得分 = 检查表中合格项总分,百分制 = 实际得分 ÷ 整张表总分得出
第六步:生成巡店报告
点击【提交】后,将在APP端和后端生成完整的巡店报告
*注意:进行中的巡店若当日未结束,系统在次日00点会将其关闭,状态为已失效,失效后任务不能被查看详情,提示“此任务已失效”
后台:
APP端:
多人巡店
由组长创建多人巡店。
*注意:只有组长才可以提交任务或者放弃任务
组长选择好检查模板后,组员即可加入多人巡店。
远程巡店
第一步:选择门店
第二步:选择考评模板
*注意:门店未设定监控时,请先绑定监控。
第三步:进行远程巡店
第四步:点击【下一步】,提交巡店总结
*注意:实际得分=检查表中合格项总分,百分制 = 实际得分 ÷ 整张表总分得出
APP端:
后台:
视频抽检
第一步:选择门店
第二步:视频抽检
(1)查看回放
用途一:点击【查看回放】-选择日期和时间即可看到视频回放
用途二:此界面支持截图发起问题
操作步骤:点击【抓拍创建问题】,填写【巡检项目】、【处理人】、【最晚处理视频】和【问题说明】,填写完毕后点击【提交】即可在APP和后台生成巡店报告。
后台:
(2)创建抓拍问题
在视频巡店的过程中,可直接截图发起问题。
操作步骤:点击【抓拍创建问题】,填写【巡检项目】、【处理人】、【最晚处理视频】和【问题说明】,填写完毕后点击【提交】即可在APP和后台生成巡店报告。
后台:
现场抽检
在任务巡店过程中,如发现其他问题,可在 APP 端发起现场抽检,支持选择多个检查模板一并完成。
第一步:APP 首页点击【现场抽检】
第二步:选择对应门店
第三步:选择抽检模板(支持多选)
第四步:完成检查并提交
巡店明细
涉及状态说明
1、待整改:门店需处理的整改项目。
门店账号可执行同意整改 / 拒绝整改,并可添加说明、上传本地照片 / 拍照 / 拍视频;操作后将记录操作时间、人员及编辑内容。
2、待复检:针对已整改门店的复核环节。
可选择审核通过 / 审核不通过,并可添加说明、上传本地照片 / 拍照 / 拍视频。
3、待执行:由总部或上级门店下发的巡店任务。
4、待审核:需要进行审核的报告信息。
5、已完成:整改项目全部处理完毕后的状态。
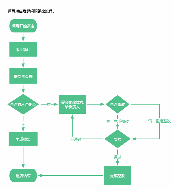
6、督导巡店发起问题整改流程:
巡店记录
查看此账号或管理范围内门店提交的巡店记录,支持查看本人及有权限查看的他人记录。
巡店统计
查看此账号或管理范围内门店的巡店结果统计数据。
整改问题
查看此账号或管理范围内门店整改问题汇总明细查。
检查报告
查看本人所在门店收到的报告(含自检报告与巡店报告)。
待办单
供巡检人或负责人查看需要处理的待办工单。
开业筹备
操作规则:
在 Web 端发布筹备项目后,对应人员将在 APP 的「开业筹备」模块收到通知,可按项目任务(含任务项与审核项,支持在各节点上传相关资料)完成操作。
筹备通知分为三个业务版块:
- 全部:查看所有筹备通知
- 我的待办:查看待处理的筹备任务
- 我的已办:查看已完成的筹备任务
门店
门店列表
可以看到门店名称、门店地址、以及门店绑定的监控摄像头,可直接查看摄像头画面进入视频巡检。
门店详情
1、考评概况:展示当前门店本月巡店的问题总数、已整改数、待整改数及待复检数。
2、门店业绩:展示当前门店本月的销售目标及完成进度。
注:销售目标业绩可在银豹后台进行设置。
3、摄像头管理:支持对门店摄像头进行添加、编辑、删除操作,添加时需填写摄像头名称、设备 ID、用户名、密码。
学习
⚠️ 注意:需开通企业培训功能,且员工拥有对应查看权限。
学习板块用于员工学习门店后台上传的内容,分为课程和专题两大类。
精选
精选界面包含了顶部的轮播图片、资源板块展示,以及被加入资源板块的课程信息展示
1、界面介绍
2、可通过精选展示进入到具体的课程学习
点击课程-进入【课程详情】-点击【课程目录】-点击【立即学习】开始学习
或点击课程-进入【课程详情】-点击【立即学习】开始学习
可对课程进行收藏,被收藏后的课程将在【个人中心】-【我的收藏】显示
课程
此界面汇总了所有的课程信息,可点击【课程筛选】按分类查看,或者点击右上角的放大镜直接搜索课程。
操作说明:
点击【课程】-进入【课程详情】-点击【课程目录】-点击【立即学习】开始学习或点击【课程】-进入【课程详情】-点击【立即学习】开始学习。
若该课程有关联考试,则点击【学习测验】下的试卷名称,即可开始考试
专题
此界面汇总了专题内容,可点击进行查看与学习专题课程
操作说明:
点击【专题】-进入专题信息-查看专题目录-点击相应课程-开始学习
个人中心
用于查看个人基本信息、软件版本信息,执行登出操作,并可查看学习相关记录。
- 我的收藏:记录学习板块中收藏的课程与专题
- 观看记录:记录学习板块中已观看的课程历史




































































































































































































































